宋代的節度州、防御州、團練州、刺史州
自秦以后,中國歷代政府都將疆域劃分為行政區進行統治,這些政區按上下關系分為若干級,在同級政區之間,又有等第的差別。作為基層政區的縣,自秦代始就有等第之別,而統縣政區至晚在漢代也已分等。觀歷代統縣政區的等第分別,以宋代最為繁復。
宋代統縣政區的等第,大致有五個系統。一是全部統縣政區分作府、州、軍、監四種,地位依次而降,府是地位較高的州。這種分法為宋代獨有,而且,在“等第”的意義而外,還有功能上的不同類別。比如,“軍”重在軍事功能,一般置于近邊地區及內地的軍事要地;“監”重在經濟功能,一般置于鹽、鐵、銅等產區,可看作宋代的工礦業區。二是所有州分為輔、雄、望、緊、上、中、中下、下八等,這是沿襲唐代的分法,唯多“中下”一種。所有的軍也被納入這一系統中,其等第都同于下州。三是所有府分為京府、次府二種。京府有四,即東京開封府、西京河南府、南京應天府、北京大名府,其余的府皆為次府。四是承襲唐制,部分府、州置都督府,都督府又分大都督府、中都督府和下都督府三等。五是所有府、州分節度州、防御州、團練州、刺史州四等,即本書所稱“節度—刺史體系”等第,其中刺史州又稱軍事州。這一系統也與唐代方鎮有關,但作為統縣政區的等第而形成一個系統,則是在宋代。本章所要討論的正是這個系統的等第,它在這五種等第分類中,是較為復雜而最不受人注意的一種。
這五個系統界限清楚,有各自的體系。比如,府、州的“節度—刺史體系”等第系統,與“都督府”系統有某些關系,都督府較節度州地位更高,有時論及州的地位時,也將都督置于節度州之上。但都督府與府、州的“節度—刺史體系”等第序列又不能融為一體,其原因有二:第一,都督自唐代中葉以后,便為節度使所代替,其后一直為親王遙領的虛銜,其長官大都督及屬員如長史、司馬等所系之州,其實都另設有節度使及相應機構,有時以親王領節度使帶大都督銜。都督之號固然尊貴,然領事者乃節度使。節度使與其下的防御使、團練使、刺史等,外加觀察使,形成完整系統。宋代都督府與府、州的節度—刺史體系等第是分別沿承唐代的兩個系統。第二點更為重要,宋代的府、州必為節度、防御、團練、軍事中之一級,但不能同時是其中的兩級。都督府加入其中之后,情況則不同了,節度州可掛都督府名,其等第更高,都督府必為節度州,但都督府不能代替節度之號。盡管對于宋代統縣政區,除輔、雄、望、緊、上、中、中下、下的八級等第,其他等第之制未有專文研究,但綜觀《宋史·地理志》,似乎大都督、中都督、下都督府自成一個體系,其等第居諸州之上,其與“次府”或節度—刺史體系等第都不能成一個完整系統。因此,要研究一個“體系”,似可不考慮都督府,只將節度以下四個等級的府、州作為對象即可。
這五個系統的等第之間有一定的聯系。比如,宋代有定制,州升府必先升節度,“未有稱府而不為節度者”,不過到了南宋,這個規定就得不到嚴格執行了,但畢竟體現了兩個等第系統之間的關系。另外,在擬定統縣政區的等第時,無論哪個系統,都須遵循一些共同的原則。如統縣政區的經濟地位,這可以戶口田賦為衡量標準;軍事地位,一般可以地形和駐軍多少來衡量;與都城的距離和相對位置;以及是否為地區中心。這樣,某州在一個系統中等第較高,可能在另一個系統中也有較高的等第。有些統縣政區可能同時是節度州、大都督府,或者節度州、輔州。但是,這五個系統相互之間的關系并不是對應的。有些統縣政區沒有被納入某個等第系統的編排對象中,而各個系統所針對的又是不同的對象,部分原則不一致,致使沒有一個統縣政區同時兼有五個系統中的最高等第。
各等第系統之間不僅存在聯系,有時還有競爭關系。在北宋后期,府號或州名與軍額之間有過名號上的爭奪,如以京兆府還是以永興軍,以真定府還是以成德軍作為該政區在官方文件中的正式名稱??紤]到北宋四京不用軍額稱,故永興與成德是當時最重要的兩個節鎮,其名號定于府,還是定于軍額,這種猶豫正說明兩個系統之間的競爭。

節度州、防御州、團練州、刺史州的地位差別
宋代府、州的“節度—刺史體系”等第,實源自唐代的方鎮。唐、五代的方鎮入宋后漸被架空而成虛職,其長官不到本州任職,不再掌握府、州的實際權力,但官名則作為州的等第保留下來,固定為節度州、防御州、團練州和刺史州四等。這四種府、州的等第依次而降,其地位之差別首先表現于州的“品秩”,即出任該州長吏者所需的正常品秩。
在宋代,節度州為三品,刺史州為五品,如州、府長吏與州、府“品秩”相同,則曰“知某州”,如長吏品秩高于州、府,則曰“判某州”。如曹翰以觀察使判潁州,是“以四品(官)臨五品州,品同為‘知’,隔品為‘判’”。州之“品秩”與該州官員的品秩互為關聯,若低品官員任職于高“品”州,其往往會因缺乏威望而難以處理公務。景德四年(1007),因興元府護軍僅為三班奉職之低品官,“以秩輕故”,受到小校的無禮對待,朝廷乃下詔“川峽節度州及沖要兵多處監押,用侍禁已上”。
宋代各府、州皆有幕職官,地位在知州、通判之下。節度州、防御州、團練州、刺史州所配置的幕職官是不同的。唐后期節度使多兼觀察使,受其影響,宋節度州不僅有節度掌書記、節度判官、節度推官,還有觀察支使、觀察判官和觀察推官。防御、團練、刺史州則各有判官、推官。按州的地位由節度、防御、團練、刺史的次序下降,幕職官的等級亦大致依此次序下降,其中各州判官又高于推官。
州在“品秩”上的差別,又導致州官待遇的不同。州官的待遇既與“上、下、緊、望”之等第有關,亦涉及節度—刺史體系之等第。如地方官員的俸給,主要取決于前者,而后者決定官員在本州的公用錢,以及職田、齋設錢等。節度州長吏每歲可得公用錢“百千”,而防御、團練、刺史州僅“五十千”。通判以下,公用錢亦按州之節度—刺史體系等第之變化而各不相同。另外,真宗咸平二年(999)定外任官之職田,各等第的府、州之長吏亦有區別,其中“兩京大藩府四十頃,次藩鎮三十五頃,防御、團練州三十頃,中、上刺史州二十頃,下州及軍、監十五頃”。景德二年又規定“自今宗廟忌日,西京及諸節鎮給錢十千,防、團州七千,軍事州五千,以備齋設”。即便是知州、都監、通判的“常從軍士人數”,亦與任職之州的節度—刺史體系之等第有關,而非與官員本人的品秩掛鉤。甚至“諸州本城馬步軍都指揮使已下”等地方武將的俸給,亦以“三京為一等,節鎮為一等,防、團、刺史州為一等”。
因為有這些差別,對于府、州來說,考慮到州的地位及官員的待遇,州的等第自然越高越好。個別州等第已升,然職官未與州的等第相匹配。如北宋時陵州,“淳化中因草寇(李順)擾蜀,……知軍州事張亶能率其眾,共力御之,既為完城,遂不污賊。朝廷嘉獎,故特以團練之額褒名其州。雖然,但未暇賜印,因循至今”。文同之所以孜孜以求職副其名,正因為陵州等第的升遷,意味著該州地位提高,同時也使州官在經濟上獲得應有的待遇。
定等第之原則
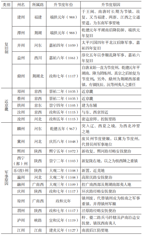
當然,朝廷須從另外的角度來考慮各州的等第問題。因為等第即意味著區別,這就需要制定一系列的標準。如節度州,按《宋會要輯稿》所言,“本朝州郡之別,土廣民眾,則必表以節制之號”。遍視宋代百余節度州,固然有許多州確為經濟繁榮之地,然于前代皆已為節鎮,在宋初幾乎不存在經濟發達而未為節度州者。經歸納,宋代府、州節度—刺史體系的等第升降一般遵循以下六個原則(見表1)。



表1 宋代所升節鎮及升等原因
第一,軍事上較為重要的州,等第都較高。如河北、河東和陜西等路,在唐、五代或是靠近邊塞,或為近畿重地,一些府、州因地理位置重要及駐軍較多,已成為節鎮。在宋代又有十四州升為節鎮(貝州升而復降未計其中),其中有八州因軍事原因而升等,內又以陜西路為多。宋與遼、夏的對峙與沖突,顯然是多個州升等的主要原因。
第二,各路轉運使治所在州,或地方政治、軍事中心,一般在北宋前期已為節鎮,只有個別例外。如益州和并州,在北宋曾有一段時間降為軍事,但都是特殊情況使然,前者是因淳化年間李順之亂,后者是因北漢于各割據勢力中最晚降伏,且在宋初兩朝多次用兵才得以平服,故皆降其等第以示懲戒。但一段時間之后,兩州又相繼升為節度。
第三,京畿附近府、州有較高等第。因這些州從理論上來說具有“拱衛京師”的重要職能。另外,北宋全境軍力的分布特點是重中央而輕地方,除北方近邊之地外,由京畿向外,漸遠漸少。因此,即使從駐軍的情況來看,京畿附近各州也有相當的重要性。故而鄭、潁、蔡等州在宋初之等第為防御、團練州,后來相繼升為節度州,同時,部分由州升為府,或列入北宋中后期兩番置廢的“四輔”。因汝州亦距離開封較近,在幾位大臣的強烈要求下,朝廷經過一段時間的猶豫,亦升汝州為節度州。考慮到北宋時汝州的經濟相當落后,除了“密邇京師”,地理位置亦無其他重要性,可以認為其升為節鎮,缺少其他方面的理由,只是因為與京師的距離較近。
需要注意的是,第二、第三類節鎮中的大多數在宋初已經存在,宋代新升的不多。這是因為這兩種原則,早在唐末已經形成。各路的政治、軍事中心亦是經過長期的發展才最終形成,尤其是南方地區,自唐末以后,各地政治中心幾乎沒有明顯的變化。又,汴洛一帶本就是中原的中心地帶,在中晚唐方鎮產生、發展的過程中,已形成許多節鎮,五代各朝定都非洛即汴,首都位置便沒有大的變動,因而宋代京畿附近的節鎮,有一半形成于宋開國之前。而第一類因軍事上的原因而升等的,大多集中在疆域變動較大的陜西路西部,另有南方、西南近邊地區的個別州。河北路則不同,其地自唐中葉已形成割據之勢,而且此后主要的外敵一直是北方的契丹,故河北一帶在唐代便用兵最多,大部分節鎮至五代末早已形成,入宋亦未有大變。前代的遺產具有相當的合理性,故順理成章地為宋所接受,只是按形勢變化而新設少數節鎮。
第四,皇帝之“潛藩”“潛邸”,應升府并升為節度,這在宋代已形成制度?!白孀诘涔?,應系潛藩,皆升節鎮。”“故事,潛藩州建軍府名。舊制,天子即位,嘗所領州鎮,自防御州而下皆升軍名;若節鎮州則建為府?!币虼硕濇偅刑蟮呐既恍?,地理因素在里面不起什么作用,但在宋代,因此而升節鎮的恰恰最多。幾乎每一個皇帝在即位前都曾被封為某王,或在名義上為某州防御使、團練使、刺史,登基之后,這些州就要升節度、升府。某些“潛邸”州,祖宗在位時未來得及升節鎮,隔了百來年,最終還是升了。經過兩宋三百余年,因“潛藩”而升節鎮的就達二十余個,占宋代新升節鎮大半。此制度在徽宗時“造就”了一大批節度州,但在南宋并未完全得到實行,“比年以來,升蜀州為崇慶府,劍州為隆慶府,恭州為重慶府,嘉州為嘉定府,秀州為嘉興府,英州為英德府。蜀、劍既有崇慶、普安軍之額,而恭、嘉以下獨未然。故幕職官仍云某府軍事判官、推官,大與府不相稱,皆有司之失也”?!肮庾谧詷s州刺史進封恭王,……而榮州至今不錫軍名,蓋中書之誤?!逼洹笆А薄罢`”之一,是潛藩原非節度州者必當升節度,而南宋不然,如上述榮州至宋末仍為軍事州,孝宗嘗為和州、貴州防御使,理宗嘗為成國公,度宗嘗為貴州刺史,卻未升和、貴、成、英等州為節度州;其“失”“誤”之二,是南宋時不再嚴格遵循潛藩先升節度后升府的原則,某些州已升府卻仍未升節度,如英州(英德府)。某些時候,潛藩升節度州有滯后性,比如哲宗嘗為均國公,升均州為節度在徽宗宣和元年,這也是制度未完全施行的表現。嘉州為寧宗潛藩,然升節度在開禧元年(1205),距寧宗即位已有十余年。秀州為孝宗出生之地,不過其于嘉定元年升嘉興軍節度之時,距孝宗即位(1162)已近半個世紀。恭州(重慶府)于南宋后期最終升作節度,然距其于淳熙十六年升府已隔多年。
另外,如秀州,因孝宗生于此地,升作“嘉興軍”;趙州,因州名與國姓同,升作“慶源軍”,亦可歸為此類。
第五,其他原因,如上述陵州,因州官守城有方,該州免為李順所破,故升之為團練州。景德四年破宜州叛卒陳進于象州,乃升象州為防御。又如,建隆元年(960)責王彥昇為唐州團練使,“唐本刺史州,于是始改焉”。乾德五年(967)論王全斌、崔彥進平蜀時之暴行,責授二人為節度觀察留后,升金、隨二州為節度州以處之。唐州之升團練與金、隨之升節鎮,已算是較為隨便的做法,更有甚者,徽宗時升溫州為“應道軍”,只是因為皇帝寵幸的道士林靈素是溫州人。不過這一做法不久之后被糾正,高宗建炎間即復降溫州為軍事州。
第六、州之等第下降,主要是軍事上的原因。潭、朗(鼎)、益、并等州,皆亡于宋之武力,或因其被納入宋之版圖后,于全國之軍事地位不再如割據時重要,故皆被降等第。益州于淳化中有李順之亂,貝州于慶歷中有王則兵變,瀘州因景定二年(1261)守臣劉整率軍北降,故朝廷皆降其等第以示懲戒,并降低其軍事地位。
總體上來看,各防御、團練、軍事州或升或降,數量變動不大,但因為諸多原因,節鎮則愈來愈多。宋太平興國五年,全國共有節度州71個,到宣和七年有103個,德祐二年達到109個(北方失地以北宋末數字計),呈不斷增長的趨勢(見表2)。就時代看,升節鎮最多的年代只有一段,即徽宗元符三年至宣和元年(1100-1119),二十年間,共升22州為節度州,占整個宋代所升節度州的1/2強。整個南宋,僅升8個節度州(又降溫、瀘二州為軍事,總數增6個),可說到了南宋,這一等第制度已很穩定。

表2 宋各路節度州數
軍事因素決定地域分布
在地域上,節度—刺史體系四個等第的州在各路的分布很有差別,由表3所體現的元祐年間各路的情況來看,京西路大部分州已為節度州,防御州與團練州很少,軍事州(即刺史州)則不再存在。京東路亦類似,大部分為節度州,尚為防御、團練、軍事州者,僅余膠東半島的登、萊等州及單、濰、淄等小州。再次為河北、陜西。“潛藩”升作節度州,從概率上來說,各路應當是相近的,事實上也正是如此。因此,各等第的州的分布,很能反映決定宋代各州節度—刺史體系等第的兩個主要因素,即近京各州及軍事要地照例等第較高。若再考慮到京畿周圍設輔郡及增置節度,很大程度上也是從軍事方面考量,那么可以說,在宋代,州的節度—刺史體系等第之高低,主要還是取決于軍事因素,正如唐中葉初設節度使之時。

表3 北宋前后期各路節度州、防御州、團練州、刺史州數
軍事格局的變化,導致陜西路西部增加大量的節度州,也導致河北路各州于景德之后等第變化的停滯。正因為北方數路各州的等第,主要取決于其軍事地位,故在戰爭時期,一些州的等第往往會升高。反之,在和平時期,等第升遷之事則不多。景德之后,宋遼之間長期處于和平狀態,河北路各州的等第即很少得到升遷。而陜西路既擔負了對夏作戰的任務,又是神宗之后向西拓土的基地。宋代增置節度州的情況,很能反映這一“軍事決定”原則。
宋代因軍事因素而升節度的州,屬于以下三種情況。
一是北宋后期陜西新增節度州,如慶、渭、樂、西寧、熙各州,皆在當時永興軍(轉運使)路西界及秦鳳路,若非經略安撫使路治,即為鎮撫少數族之要地。相比之下,河北路節鎮增加較少:冀州是因代替貝州而成為河北東南的軍鎮,而瀛州則為安撫使路治。這兩路的狀況符合北宋的軍事局勢:河北路自唐以來即因與契丹的爭戰而多節鎮,至宋,爭戰未有加劇,故表現在州的等第上,也較為穩定;而北宋后期神、哲、徽三朝向西北拓土在一定程度上獲得成功,不論是否有進一步開拓疆土的意向,已得的熙河蘭會等地總需守御。因而,雖然陜西路原來之節度州已遠多于河北路,仍增置了許多節度州。
二是于南方靠近少數族的地區置節度州。鼎州之所以于宋代復升節度,因其負有撫定荊湖西部的少數族地區的責任。這可能與熙寧五年章惇開梅山有關。同樣,融州之置節度,亦為廣南路西北及荊湖南部有較多之少數族,該州一度置帥府,后又置都督府,也出于同樣原因。瀘州亦負有相類之責任,其于北宋時以梓、夔二路之兵馬鈐轄使兼為沿邊安撫使治,可知鎮撫川峽西部、南部之少數族,即為其主要責任。一直到南宋末,該州的這一地位仍未變。瓊州為宋代最南部之節鎮,位于今海南島上,先前其旁有鎮州,于大觀元年(1107)為節度州,政和元年(1111)并鎮州入瓊州,其節鎮地位亦為瓊州所得。于此處設一節度州,其意甚明,乃為控扼瓊海之地。上述南方少數族及緣邊地區節度州的增置,表明宋代對開拓南方出力甚大。尤其是海南島,于宋代開發尤力,自宋初即作為重要的流放地,如蘇軾貶于瓊州,雖不如韓愈于潮州影響之巨,然畢竟將中原文化帶到海南。而宋之設節鎮于瓊州,較之前代的半放棄狀態,其重視程度及對海南島開發進程的影響,終不可同日而語。
第三種僅一例,即南宋之江州。南宋時中原已失,只是在名義上保留北方的節度州、防御州、團練州、軍事州,以北方各州的節度使等職任命官吏,自然提不上等第之升降。即便南方諸州,亦很少升降等第。在南方,一共增置了8個節度州,其中7個是“潛藩”,唯一的例外即是江州。江州于南唐時即為節鎮,但北宋初降為軍事州之后,至南宋建炎初方才重置節度,這是為了適應南渡后沿江防守的重要性。
可見,宋代之節度州雖然不再如唐、五代那樣,是軍政合一的一級政區,但還是與軍事關聯密切。這是一種單向的關系,因軍事地位的重要而升某州為節度,并未如唐代一般附加相應措施以加強其軍事功能,而只以“節度州”這一等第為其軍事地位之表征。不過,南宋時受到外敵的嚴重威脅,宋廷多次面臨亡國危機,于是又有人想起:唐代方鎮雖然導致內亂,然以之抵抗外敵確乎有效。建炎間,李綱上疏請于各地置帥府、要郡、次要郡,仿唐代方鎮,建立軍政區以集中力量抗擊金軍。南宋于各路遍設安撫使,并以之為一路最重要的長官,可能是受了李綱奏疏的影響。但李綱的建議大部分未被采納,并且安撫使只是本路的軍事長官,并未享有各種大權。南宋末文天祥又提出全面恢復方鎮的主張,然不及實施而宋亡。南宋人未能使“節度—刺史體系”復唐代舊觀,該體系在北宋初罷方鎮之后,至南宋亡,一直作為一個府、州的等第系統而存在。

(本文摘自余蔚著《職方辨九州:兩宋政治地理研究》,社會科學文獻出版社,2026年1月)


